
LeadFlow is an AI-powered mobile and web application designed to streamline lead capture at exhibitions and trade shows by automating business card scanning and enabling quick, personalized follow-ups via email and Zalo.
Sales and marketing teams at exhibitions and trade shows often struggle with slow, manual lead capture processes, leading to lost opportunities and decreased sales efficiency. Manually entering contact information from business cards is time-consuming and prone to errors. Immediate and personalized follow-up is crucial for converting leads, but often delayed.
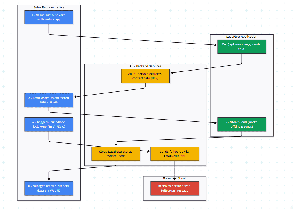
Exhibition/Trade Show: Sales representatives use the LeadFlow mobile app.
Lead Capture: Scan a business card using the app. AI automatically extracts contact information (name, company, email, phone, etc.), eliminating manual entry errors.
Information Review & Save: Review the extracted information. Optionally edit or add details.
Immediate Follow-up:
Email: Send a personalized quote or information via email with one click.
Zalo: Connect with the prospect on Zalo to send messages.
Data Management: Leads captured are stored within the app and can be exported to Excel or Google Sheets for easy import into existing CRM systems.
Offline Functionality: The app works even without an internet connection, ensuring uninterrupted lead capture at venues with unreliable Wi-Fi.
Web Interface: A web interface is available for managing leads and exporting data from the office.
Activation & Onboarding: New users receive onboarding tutorials and in-app guidance. Users who purchase the service activate the app using a link provided via email.
AI-Generated Diagram: Cross-Functional Flowchart for LeadFlow AI Lead Capture App
Businesses that regularly participate in exhibitions and trade shows, specifically sales teams, marketing teams, and event organizers who need an efficient, accurate, and automated solution for capturing and following up on leads.
AI (Artificial Intelligence) for Business Card Scanning
Mobile Application Development (iOS & Android)
Web Application Development
Cloud-based Data Storage
API Integrations (CRM, Zalo, Email)
Offline Functionality
Data Export (Excel, Google Sheets)
User Authentication
Product Marketing Strategy
Market Segmentation
Competitive Analysis
Increase in sales team efficiency by X% through faster lead capture and follow-up.
Reduction in lead entry errors by Y% due to AI-powered scanning.
Improvement in lead conversion rates from trial to paid subscriptions to 5%.
Achieve X number of app downloads within the first Y months post-launch.
Maintain a Customer Acquisition Cost (CAC) below Z VND.
Increase Customer Lifetime Value (CLTV) through improved engagement and follow-up.
Quick Links
Legal Stuff