
This project features an intelligent, AI-driven application designed to eliminate manual data entry for invoices. The solution leverages Google AppSheet for the user interface and a powerful Google Apps Script backend integrated with Google’s Document AI. It accurately scans and extracts data from a multitude of invoice formats, categorizes the information, and seamlessly populates a centralized Google Sheet, transforming a tedious process into an efficient, automated workflow.
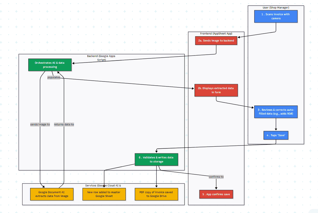
AI-Generated Diagram: Cross-Functional Flowchart for AI-Powered Invoice Processor App
The client, an auto body business, was facing a significant operational bottleneck, spending countless hours manually processing approximately 500 invoices per month from nearly 100 different vendors. Each vendor used a unique invoice layout, making it impossible for a traditional, template-based OCR solution to work effectively. This manual process was not only slow and costly but also highly susceptible to data entry errors, which impacted financial reporting and job costing. The challenge was to create a scalable and intelligent system that could understand any invoice format thrown at it, extract specific data points accurately, and require minimal human intervention.
The user’s interaction with the application is designed for speed and simplicity. For example, a shop manager needs to catalog a new parts invoice.
They open the AppSheet app on their phone or tablet.
Tapping the “Scan” button activates the device’s camera. They take a clear picture of the invoice.
Instantly, the image is sent to the backend, where Google Document AI performs its magic, reading and understanding the document’s structure.
Within seconds, the AppSheet interface displays the extracted data. The AI has automatically identified the Vendor (“MC1-Mark Christopher”), the Cost ($81.53), and other key details. Based on the vendor, the system also pre-selects the Category (“Parts”).
The manager quickly reviews the auto-filled fields. They see the AI couldn’t find a specific Repair Order (RO) number on this invoice, so they tap the RO # field and enter “5435”.
With a final check, they tap “Save”. The system validates that all required fields are complete.
The app confirms the save, and in the background, a new row is instantly added to the master Google Sheet. Simultaneously, a PDF copy of the invoice image is saved to a designated Google Drive folder, automatically named Parts-MC1-Mark-Christopher-5435-$81.53.pdf for perfect record-keeping.
Ideal Client: Any business, particularly in trades or services (e.g., auto repair, construction, logistics), that processes a high volume of invoices from a wide variety of suppliers. The existed client: uParts - a US company.
Key Benefit: They drastically reduce administrative overhead, eliminate costly data entry errors, and gain real-time insight into expenses and job-related costs.
Pain Point Solved: Frees up valuable employee time from tedious, repetitive tasks, allowing them to focus on core business operations.
Google AppSheet: for the rapid development of a cross-platform (iOS, Android, Web) user interface.
Google Apps Script: as the core backend orchestrator, handling business logic, validation, and API integrations.
Google Document AI API: as the intelligent OCR engine for high-accuracy data extraction from unstructured documents.
Google Vertex AI: explored and designed as a cost-effective alternative for custom classification models.
Google Sheets: used as a robust, scalable, and easily accessible database.
Google Drive: for organized, automated storage of invoice source files.
API Integration: demonstrated skill in connecting various Google Cloud services to create a cohesive solution.
Solution Architecture: designing a scalable and cost-aware system that balances performance with operational expenses.
Reduced manual data entry time by over 95%, from several minutes per invoice to mere seconds.
Decreased data entry errors to virtually zero, ensuring higher accuracy in financial records.
Enabled real-time tracking of job costs and expenses, improving financial oversight and decision-making.
Designed a cost-effective AI implementation, with a projected monthly operational cost of ~$1 per 500 invoices using the optimized Vertex AI model.
Quick Links
Legal Stuff