
This project demonstrates advanced integration of ChatGPT/Gemini with Google Sheets, Docs, and Slides to automate the creation of various custom documents, including quotations, presentations, reports, and more. It leverages AI for dynamic content generation and streamlines document workflows within the Google Workspace environment
Creating various business documents, such as quotations, presentations, or reports, often involves repetitive tasks and manual data entry. This project addresses this challenge by leveraging the power of ChatGPT to automate content generation and personalize documents based on user input from Google Sheets, saving time and improving efficiency. This flexible architecture allows for a wide range of document automation use cases.
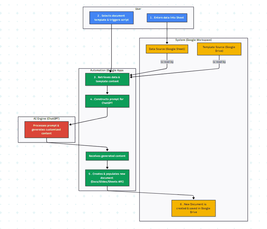
AI-Generated Diagram: Cross-Functional Flowchart for AI-Powered Document Generation
Data Input (Google Sheets): The user enters new data into a Google Sheet. This data is specific to the document being generated (e.g., client information for a quotation, project specifications for a report, job description for a cover letter). This sheet serves as the source of dynamic content that will personalize the generated document.
Template Selection: The user selects a pre-defined document template. These templates are pre-formatted documents (Google Docs, Slides, or Sheets) stored in Google Drive and designed for specific document types (e.g., a resume template for cover letters, a quotation template, a presentation template). This selection determines the structure and base content of the final document. (Mention how template selection is handled, e.g., dropdown menu in the Sheet, separate Sheet for template selection, etc.)
ChatGPT Prompt Generation (Google Apps Script): A Google Apps Script retrieves the new data from the Google Sheet and the content of the selected template. It then dynamically constructs a prompt for ChatGPT. This prompt includes instructions to adapt the template content, incorporate the new data, and generate the desired document. For example, in the cover letter scenario, the prompt would instruct ChatGPT to use the resume template, tailor it to the specific job description provided in the Google Sheet, and generate a personalized cover letter.
Content Generation (ChatGPT API): The script sends the generated prompt to the ChatGPT API. ChatGPT processes the prompt and generates the customized document content.
Document Creation and Population (Google Docs/Slides/Sheets API): The script receives the generated content from ChatGPT. It then creates a new Google Doc, Slide, or Sheet (based on the chosen template) and populates it with the AI-generated content.
Automated Saving (Google Drive API): The script saves the generated document to a specified folder in the user’s Google Drive, organized by document type or other relevant criteria.
Google Apps Script: Orchestrating the entire workflow, handling data processing, API integrations, and document manipulation.
ChatGPT API Integration: Leveraging ChatGPT for dynamic content generation.
Google Workspace APIs (Sheets, Docs, Slides, Drive): Seamless integration with Google Workspace services.
AI Prompt Engineering: Crafting effective prompts to guide ChatGPT’s content generation.
Document Automation and Workflow Optimization: Streamlining the creation of various business documents.
Number of different document types automated.
Time saved compared to manual document creation.
Custom Document Automation with ChatGPT and Google Apps Script
Dynamic Content Generation using ChatGPT and Google Workspace
Automated Document Workflows with AI
ChatGPT Integration for Google Docs, Sheets, and Slides
Quick Links
Legal Stuff