
This project automates the creation of new jobs in Jobber from incoming emails, including those with PDF attachments. It extracts relevant data, populates both standard and custom fields in Jobber, and automatically marks processed emails as read, significantly improving workflow efficiency.
Manually transferring job details from emails to Jobber is time-consuming and inefficient, especially when dealing with a high volume of requests. This automation eliminates manual data entry, reduces errors, and ensures that no job requests are missed, resulting in improved responsiveness and customer satisfaction. The ability to populate custom fields addresses the limitations of standard Jobber fields and allows for more detailed job information.
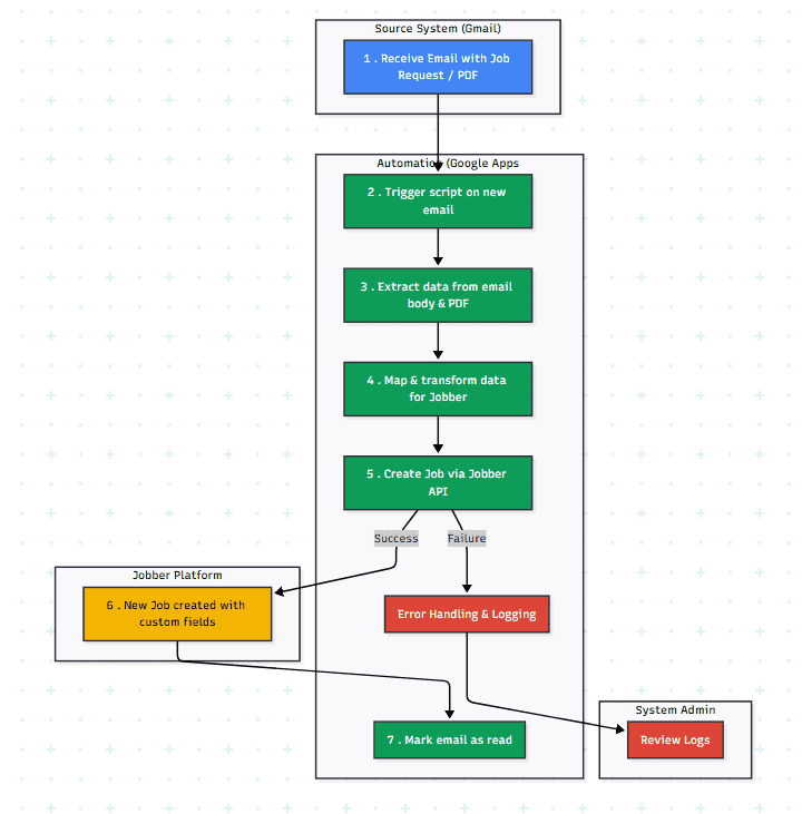
AI-Generated Diagram: Cross-Functional Flowchart for Automated Job Creation from Email to Jobber
Receive Email (Gmail): The system monitors a designated Gmail inbox for new emails containing job requests or work orders. These emails may include PDF attachments with detailed job information.
Email and PDF Data Extraction (Google Apps Script): A Google Apps Script is triggered when a new email arrives. The script extracts relevant data from both the email body and any attached PDF files. (Mention the specific data points extracted and how you handled different email/PDF formats. Did you use OCR for PDFs?)
Data Mapping and Transformation: The extracted data is mapped to the corresponding fields in Jobber, including custom fields. This step handles any necessary data transformation or cleanup to ensure compatibility with Jobber’s requirements.
Job Creation (Jobber API): The script uses the Jobber API to create a new job, populating all relevant fields with the extracted data. This includes standard Jobber fields and any custom fields required by the client.
Mark Email as Read (Gmail API): The script marks the processed email as read in Gmail, preventing duplicate job creation and keeping the inbox organized.
Error Handling and Logging: The system includes robust error handling to manage issues such as invalid email formats, missing data, or API connection problems. Comprehensive logging helps track errors and ensures smooth operation.
Google Apps Script: Core automation logic, data extraction, and API integrations.
Jobber API: Creating and managing jobs in Jobber.
Gmail API: Accessing emails and marking them as read.
PDF Parsing (if applicable): Extracting data from PDF attachments. Mention any libraries or techniques used (e.g., OCR).
Data Mapping and Transformation: Handling data inconsistencies and populating custom fields.
Error Handling and Logging: Implementing robust error handling and logging for reliable operation.
Time saved per job creation: 5
Reduction in manual data entry errors
Number of jobs automatically created: 20 per day
Improvement in lead or job response times: 50%
Streamlined Jobber Job Creation from Email
Email to Jobber Automation Workflow
Automated Work Order Intake for Jobber
Effortless Job Management with Gmail and Jobber Integration
Quick Links
Legal Stuff