
AC2F is a Google Sheets add-on that automates the creation of files and folders in Google Drive, including customized naming, folder structures, and pre-filled content using text replacement placeholders. This simplifies repetitive tasks, saves time, and improves Google Drive organization.
It offers both free and premium versions, with a seamless licensing and key management system, demonstrating strong product development and marketing skills.
Many professionals and businesses rely heavily on Google Drive for file storage and organization. However, manually creating and managing numerous folders, especially when dealing with large datasets or complex projects, can be incredibly time-consuming and inefficient.
This manual process often leads to inconsistencies, errors, and a disorganized Drive structure, making it difficult to locate files quickly and hindering overall productivity.
AC2F directly addresses these challenges by automating the folder and file creation process, ensuring consistency, accuracy, and a well-structured Google Drive.
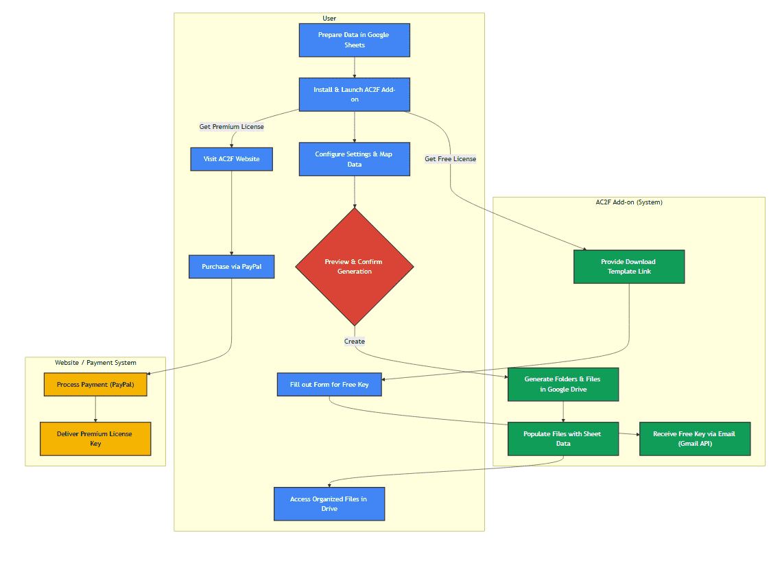
Prepare Data in Google Sheets: The user organizes their data in a Google Sheet. Each row typically represents a new folder or file to be created, with columns containing the relevant data for folder names, file names, and content.
Install and Launch AC2F: The user installs the AC2F add-on from the Google Workspace Marketplace and launches it from within their Google Sheet.
Configure Settings and Map Data: The user configures settings within the AC2F sidebar, including the destination folder in Google Drive, file types (Docs, Sheets, Slides), file naming conventions, and maps columns from their Google Sheet to corresponding placeholders within the files (for automated text replacement).
Preview and Generate: AC2F provides a preview of the folder and file structure to be created. After confirming, the user clicks “Create,” and AC2F automatically generates the folders and files in Google Drive, populating them with the data from the Google Sheet.
Access Organized Files in Drive: The user now has a perfectly organized folder structure in Google Drive, with files pre-populated with the correct information, ready for use.
Free License: Users install the add-on, click “Download Template,” fill out a form, and receive a free license key via email (powered by the Gmail API).
Premium License: Users visit ac2f.timkhachhang.net, purchase a license via PayPal (with optional discount codes), and receive a premium license key.
Google Apps Script: Core development of the add-on functionality.
Google Workspace APIs: Integration with Google Drive, Docs, Sheets, and Gmail APIs.
Web Development (HTML, CSS, JavaScript): Building the licensing website (ac2f.timkhachhang.net).
Payment Gateway Integration (PayPal): Handling premium license purchases.
Database Management (Google Sheets): Managing license keys and discount codes.
Product Management: Defining features, pricing, and licensing models.
Marketing & SEO: Achieving significant organic growth through content marketing, video tutorials, and App Store Optimization (ASO).
UI/UX Design: Designing the user interface for both the add-on and the website.
Security: Implementing secure key management and payment processing.
Entrepreneurship: Developing, launching, and managing a successful software product.
88,000+ organic installations.
500+ companies using AC2F (mention Fortune 500 clients if possible).
Two pricing tiers (free and premium).
Integrated licensing and key management system.
Successful monetization through PayPal integration.
Quick Links
Legal Stuff